07.基于 Spring AI Alibaba 实现方案策划多智能体
多智能体实战 | 基于 Spring AI Alibaba 实现方案策划多智能体
1. 引言
这一篇我们将继续之前多智能体介绍中的 当 Spring AI Alibaba 遇上 Multi-Agent:解锁智能体的团队协作模式 并行策略,通过让多个 specialized agent(专业智能体)协同工作,以此构建出能够处理复杂任务的 AI 系统。本文将深入讲解如何使用 Spring AI Alibaba 框架实现一个基于并行多智能体协作的方案策划系统。
本项目通过构建一个"策划智能体",演示了如何并行调用多个子 agent(创意策划师、财务规划师、执行专家),并通过两种不同的策略整合最终输出方案。

通过本文的内容,您将会学到:
- 如何使用 Spring AI Alibaba 的 ParallelAgent 实现并行多智能体调用
- 如何通过自定义合并策略整合多个 agent 的输出
- 如何利用 SequentialAgent 实现"并行 + 串行"的混合协作模式
- 如何构建 SSE 流式接口实时展示 agent 协作过程
- 如何设计现代化的前端界面可视化多智能体工作状态
2. 背景与动机
2.1 为什么需要多智能体协作?
在现实世界的业务场景中,一个复杂的策划任务往往需要从多个维度进行考量:
- 创意维度:需要富有创意的点子和灵感
- 财务维度:需要合理的预算规划和成本控制
- 执行维度:需要详细的执行步骤和时间节点
传统的单一 agent 方法虽然也能完成这些任务,但存在以下问题:
- 专业度不足:一个 agent 很难在所有领域都表现出色
- 上下文混乱:过多的指令会让 agent 困惑
- 可维护性差:难以单独优化某个维度的能力
多智能体协作系统通过将复杂任务分解为多个子任务,每个子任务由专门优化的 agent 处理,最后整合结果,可以显著提升输出质量和系统可维护性。
2.2 技术选型
本项目选择 Spring AI Alibaba 框架,主要基于以下考虑:
- 丰富的 Agent 类型支持:提供 ParallelAgent(并行)、SequentialAgent(串行)、ReactAgent(反应式)等多种 agent 类型
- 灵活的编排能力:支持自定义合并策略、状态管理等高级功能
- 与 Spring 生态无缝集成:可以充分利用 Spring Boot 的自动配置、依赖注入等特性
- 流式输出支持:原生支持 SSE(Server-Sent Events),便于构建实时交互界面
3. 系统架构设计
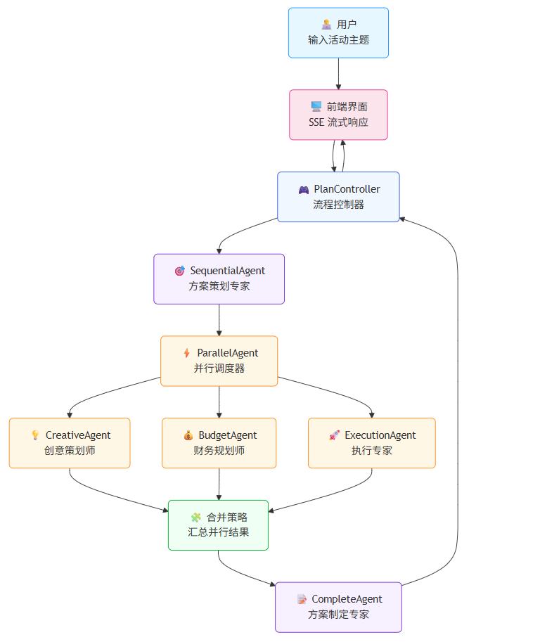
3.1 整体架构图

3.2 核心组件说明
| 组件名称 | 类型 | 职责 | 输出键 |
|---|---|---|---|
| ParallelPlanAgent | ParallelAgent | 主协调 agent,并行调用三个子 agent | complete_plan |
| CreativeAgent | ReactAgent | 生成创意点子 | creative_ideas |
| BudgetAgent | ReactAgent | 制定预算规划 | budget_plan |
| ExecutionAgent | ReactAgent | 规划执行步骤 | execution_steps |
| CompleteAgent | ReactAgent | 整合所有输出形成最终方案 | complete_plan |
| SequentialAgent | SequentialAgent | 串联 ParallelAgent 和 CompleteAgent | - |

3.3 数据流转过程
接下来以数据流转的视角,看一下整个策划Agent的工作流程:

4. 详细设计与实现
4.1 子 Agent 定义
4.1.1 创意策划师 (CreativeAgent)
@Service
public class CreativeAgent {
private static final String PROMPT = """
你是一个创意策划师,请为以下活动主题提出至少 3 个富有创意的点子,要求新颖、可行。
活动主题:{input}
直接返回创意列表,每一点用简短的话描述。
""";
@Autowired
private ChatModel chatModel;
public ReactAgent creativeAgent() {
ReactAgent agent = ReactAgent.builder()
.name("creative_agent")
.model(chatModel)
.description("创意生成 Agent")
.instruction(PROMPT)
.outputKey("creative_ideas") // 输出存储的键名
.includeContents(false)
.returnReasoningContents(false)
.enableLogging(true)
.build();
return agent;
}
}
关键点说明:
- instruction: 定义了 agent 的角色和任务,使用
{input}占位符接收用户输入 - outputKey: 指定输出结果在状态中的存储键名,这里是
creative_ideas - enableLogging: 启用日志记录,便于调试和观察 agent 行为
4.1.2 财务规划师 (BudgetAgent)
@Service
public class BudgetAgent {
private static final String PROMPT = """
你是一个财务规划师,请为以下活动主题制定一个粗略的预算规划,列出主要开支项和预估费用。
活动主题:{input}
直接返回预算规划内容。
""";
@Autowired
private ChatModel chatModel;
public ReactAgent budgetAgent() {
ReactAgent agent = ReactAgent.builder()
.name("budget_agent")
.model(chatModel)
.description("财务预算规划 Agent")
.instruction(PROMPT)
.outputKey("budget_plan") // 输出存储的键名
.includeContents(false)
.returnReasoningContents(false)
.enableLogging(true)
.build();
return agent;
}
}
4.1.3 执行专家 (ExecutionAgent)
@Service
public class ExecutionAgent {
private static final String PROMPT = """
你是一个活动执行专家,请为以下活动主题规划关键的执行步骤和时间节点。
活动主题:{input}
直接返回执行步骤清单。
""";
@Autowired
private ChatModel chatModel;
public ReactAgent executionAgent() {
ReactAgent agent = ReactAgent.builder()
.name("execution_agent")
.model(chatModel)
.description("执行专家 Agent")
.instruction(PROMPT)
.outputKey("execution_steps") // 输出存储的键名
.includeContents(false)
.returnReasoningContents(false)
.enableLogging(true)
.build();
return agent;
}
}
4.2 并行 Agent (ParallelPlanAgent)
这是本项目的核心组件,负责协调三个子 agent 的并行执行。

4.2.1 ParallelAgent 的基本配置
@Service
public class ParallelPlanAgent {
public static final String PLAN_AGENT = "parallel_plan_agent";
@Autowired
private ChatModel chatModel;
@Autowired
private BudgetAgent budgetAgent;
@Autowired
private CreativeAgent creativeAgent;
@Autowired
private ExecutionAgent executionAgent;
public ParallelAgent planAgent() {
ParallelAgent agent = ParallelAgent.builder()
.name(PLAN_AGENT)
.description("多角度方案策划,可以从创意、财务、执行等各方面进行方案策划,通过并行调用 creative_agent、budget_agent、execution_agent 来生成制定计划所需要的内容,最终输出完整的计划方案给用户")
.subAgents(List.of(
budgetAgent.budgetAgent(),
creativeAgent.creativeAgent(),
executionAgent.executionAgent()
))
// 如果只调用并行策略,我们可以通过自定义的合并策略,拿之前 Agent 的输出,来构建完整的输出
// .mergeStrategy(new PlanMergeStrategy(chatModel))
// 默认的合并策略,对于先并行,后串行的使用场景,可以使用默认的策略
.mergeStrategy(new ParallelAgent.DefaultMergeStrategy())
.maxConcurrency(3) // 最大并发数
.mergeOutputKey("complete_plan") // 合并后的输出键名
.build();
return agent;
}
}
关键参数说明:
- subAgents: 要并行调用的子 agent 列表
- mergeStrategy: 合并策略,决定如何处理多个 agent 的输出
- maxConcurrency: 最大并发数,设置为 3 表示三个 agent 同时执行
- mergeOutputKey: 合并后的输出在状态中的键名
4.2.2 方案一:自定义合并策略 (PlanMergeStrategy)
public class PlanMergeStrategy implements ParallelAgent.MergeStrategy {
private final ChatModel chatModel;
public PlanMergeStrategy(ChatModel chatModel) {
this.chatModel chatModel;
}
@Override
public Object merge(Map<String, Object> mergedState, OverAllState overallState) {
// 获取各个子 Agent 的输出
String creativeIdeas = ((AssistantMessage) mergedState.get("creative_ideas")).getText();
String budgetPlan = ((AssistantMessage) mergedState.get("budget_plan")).getText();
String executionSteps = ((AssistantMessage) mergedState.get("execution_steps")).getText();
// 获取用户原始输入
String userInput = (String) overallState.value("input").orElse("");
// 构建合并提示词
String mergePrompt = buildMergePrompt(userInput, creativeIdeas, budgetPlan, executionSteps);
// 调用大模型生成完整方案
try {
String completePlan = chatModel.call(mergePrompt);
// 返回包含所有信息的 Map
mergedState.put("complete_plan", completePlan);
return mergedState;
} catch (Exception e) {
// 如果合并失败,返回原始结果
return mergedState;
}
}
/**
* 构建合并提示词
*/
private String buildMergePrompt(String userInput, String creativeIdeas, String budgetPlan, String executionSteps) {
return String.format("""
你是一位专业的方案策划顾问,请将以下三个方面的内容整合成一份完整、专业的策划方案。
【活动主题】
%s
【创意点子】
%s
【预算规划】
%s
【执行步骤】
%s
---
请将以上内容整合为一份结构清晰、内容完整的策划方案,要求:
1. 包含活动背景和目标
2. 详细列出创意亮点
3. 清晰的预算分配
4. 具体的执行计划和时间节点
5. 使用专业的格式和排版
6. 语言简洁明了,易于理解
直接返回完整的策划方案文档。
""",
userInput != null ? userInput : "未知主题",
creativeIdeas != null ? creativeIdeas : "暂无创意点子",
budgetPlan != null ? budgetPlan : "暂无预算规划",
executionSteps != null ? executionSteps : "暂无执行步骤"
);
}
}
策略特点:
- 主动获取三个子 agent 的输出
- 通过 LLM 再次处理,生成结构化的完整方案
- 包含错误处理机制,合并失败时返回原始结果
- 适合只需要并行执行的场景
4.2.3 方案二:组合 SequentialAgent
public SequentialAgent seqPlanAgent() {
SequentialAgent agent = SequentialAgent.builder()
.name("方案策划专家")
.description("根据用户给的信息,完成整体的方案策划")
.subAgents(List.of(planAgent(), completeAgent()))
.build();
return agent;
}
public ReactAgent completeAgent() {
ReactAgent agent = ReactAgent.builder()
.name("complete_agent")
.model(chatModel)
.description("完成方案制定 Agent")
.instruction("""
你是一位专业的方案策划顾问,请将以下三个方面的内容整合成一份完整、专业的策划方案。
【活动主题】
{input}
【创意点子】
{creative_ideas}
【预算规划】
{budget_plan}
【执行步骤】
{execution_steps}
---
请将以上内容整合为一份结构清晰、内容完整的策划方案,要求:
1. 包含活动背景和目标
2. 详细列出创意亮点
3. 清晰的预算分配
4. 具体的执行计划和时间节点
5. 使用专业的格式和排版
6. 语言简洁明了,易于理解
直接返回完整的策划方案文档。
""")
.outputKey("complete_plan")
.includeContents(false)
.returnReasoningContents(false)
.enableLogging(true)
.build();
return agent;
}
策略特点:
- 使用 SequentialAgent 将流程分为两个阶段
- 第一阶段:ParallelAgent 并行执行三个子 agent,使用 DefaultMergeStrategy 合并每个agent的结果
- 第二阶段:CompleteAgent 读取所有中间结果,生成最终方案
- 适合先并行收集信息,后串行处理的复杂场景
对于并行执行多Agent时,如何处理多个agent的输出结果,是我们必须考虑的事情,如果每个agent的结构是彼此独立,作为最终结果的一部分,那么简单的合并即可;如果后续还需要使用这些输出,来作为大模型的输入,那么在并行收集之后,再套一个串行Agent的调度策略,无疑是更好的一个选择

4.3 控制器实现 (PlanController)
提供 SSE 流式接口,实时推送 agent 协作过程。
@Slf4j
@RestController
@RequestMapping("/api/writer")
public class PlanController {
private final Agent planAgent;
private final ObjectMapper objectMapper = new ObjectMapper();
public PlanController(ParallelPlanAgent planAgent) {
this.planAgent = planAgent.seqPlanAgent(); // 使用 SequentialAgent 方案
}
/**
* 流式创作接口
* 使用 SSE (Server-Sent Events) 实时返回创作进度
*/
@GetMapping(value = "/stream", produces = MediaType.TEXT_EVENT_STREAM_VALUE)
public Flux<ServerSentEvent<String>> createArticleStream(@RequestParam String topic) {
log.info("开始创作主题:{}", topic);
try {
// 获取流式输出
Flux<NodeOutput> agentStream = planAgent.stream(topic);
return agentStream
.filter(nodeOutput -> !(nodeOutput instanceof StreamingOutput<?> so &&
so.getOutputType() == OutputType.AGENT_MODEL_FINISHED))
.map(nodeOutput -> {
String node = nodeOutput.node();
String agentName = nodeOutput.agent();
log.info("收到节点输出 - node: {}, agent: {}", node, agentName);
// 构建响应数据
Map<String, Object> data = new HashMap<>();
data.put("node", node);
data.put("agent", agentName);
StringBuilder contentBuilder = new StringBuilder();
boolean hasContent = false;
if (nodeOutput instanceof StreamingOutput<?> streamingOutput) {
Message message = streamingOutput.message();
if (message instanceof AssistantMessage assistantMessage) {
if (!assistantMessage.hasToolCalls()) {
String text = assistantMessage.getText();
if (text != null && !text.trim().isEmpty()) {
contentBuilder.append(text);
hasContent = true;
}
}
} else {
// 表明是 PlanAgent 的输出,将结果输出给前端
hasContent = true;
nodeOutput.state().value("complete_plan").ifPresent(contentBuilder::append);
}
}
data.put("content", contentBuilder.toString());
data.put("hasContent", hasContent);
// 根据 agent 类型设置阶段标识
String stage = determineStage(agentName);
data.put("stage", stage);
String json;
try {
json = objectMapper.writeValueAsString(data);
} catch (JsonProcessingException e) {
log.error("JSON 序列化失败", e);
json = "{\"error\":true,\"errorMessage\":\"JSON 序列化失败\"}";
}
return ServerSentEvent.<String>builder()
.event("message")
.data(json)
.build();
})
.onErrorResume(error -> {
log.error("流式创作过程中发生错误", error);
// 错误处理逻辑
return Flux.just(createErrorEvent(error.getMessage()));
})
.doOnComplete(() -> {
log.info("流式创作完成");
});
} catch (Exception e) {
log.error("创建流式接口时发生错误", e);
return Flux.just(createErrorEvent("初始化失败:" + e.getMessage()));
}
}
/**
* 根据 agent 名称确定创作阶段
*/
private String determineStage(String agentName) {
if (agentName != null) {
if (agentName.contains("creative")) {
return "creative"; // 创意策划
} else if (agentName.contains("budget")) {
return "budget"; // 预算评估
} else if (agentName.contains("execution")) {
return "execution"; // 执行规划
} else if (agentName.contains("parallel") ||
agentName.contains("plan") ||
agentName.contains("complete")) {
return "final"; // 最终方案
}
}
return "unknown";
}
}
关键技术点:
- 使用
Flux<NodeOutput>处理流式数据 - 过滤掉
AGENT_MODEL_FINISHED事件,减少不必要的数据传输 - 通过
determineStage方法识别当前执行的 agent 类型 - 完善的错误处理机制
4.4 前端界面设计
前端采用现代化的单页应用设计,实时展示多 agent 协作过程。
对于前端的展现,我们的原型设计为上下两部分,上面为三个子Agent的输出(支持并行输出),下面则用于展示最终的策划方案

4.4.1 界面布局
<div class="container">
<div class="header">
<h1>🎯 AI 方案策划</h1>
<p>基于并行多智能体协作的方案生成系统</p>
</div>
<div class="input-section">
<div class="input-group">
<input type="text" id="topicInput"
placeholder="请输入策划主题,例如:公司年会策划方案">
<button id="startBtn" onclick="startPlanning()">开始策划</button>
</div>
</div>
<div class="agents-section">
<!-- CreativeAgent 面板 -->
<div class="agent-panel creative" id="creativePanel">
<div class="agent-header">
<div class="agent-icon">💡</div>
<div class="agent-title">创意策划</div>
<div class="agent-status" id="creativeStatus">等待中</div>
</div>
<div class="agent-content" id="creativeContent"></div>
</div>
<!-- BudgetAgent 面板 -->
<div class="agent-panel budget" id="budgetPanel">
<div class="agent-header">
<div class="agent-icon">💰</div>
<div class="agent-title">预算评估</div>
<div class="agent-status" id="budgetStatus">等待中</div>
</div>
<div class="agent-content" id="budgetContent"></div>
</div>
<!-- ExecutionAgent 面板 -->
<div class="agent-panel execution" id="executionPanel">
<div class="agent-header">
<div class="agent-icon">⚙️</div>
<div class="agent-title">执行规划</div>
<div class="agent-status" id="executionStatus">等待中</div>
</div>
<div class="agent-content" id="executionContent"></div>
</div>
</div>
<div class="final-plan-section">
<div class="final-plan-panel">
<div class="final-plan-header">
<div class="final-plan-icon">📋</div>
<div class="final-plan-title">完整策划方案</div>
<div class="final-plan-status" id="finalStatus">等待汇总</div>
</div>
<div class="final-plan-content" id="finalContent"></div>
</div>
</div>
</div>
展现的成品如下

4.4.2 SSE 连接与实时更新
function startPlanning() {
const topic = document.getElementById('topicInput').value.trim();
if (!topic) {
alert('请输入策划主题!');
return;
}
resetState();
startBtn.disabled = true;
startBtn.textContent = '策划中...';
// 建立 SSE 连接
const url = `/api/writer/stream?topic=${encodeURIComponent(topic)}`;
eventSource = new EventSource(url);
// 监听消息事件
eventSource.addEventListener('message', function(event) {
try {
const data = JSON.parse(event.data);
if (data.error) {
handleError(data.errorMessage);
return;
}
// 根据 agent 类型更新对应的面板
if (data.stage && data.hasContent) {
const mapping = agentMapping[data.agent];
if (mapping) {
updateAgentContent(mapping, data.content);
if (mapping.panelId) {
activatePanel(mapping.panelId);
updateAgentStatus(mapping.statusId, '处理中...');
} else {
updateFinalStatus('汇总中...');
}
}
}
} catch (e) {
console.error('解析数据失败:', e);
}
});
// 监听连接关闭
eventSource.onerror = function(event) {
if (eventSource) {
eventSource.close();
}
// 检查是否有内容被生成
const hasAnyContent = contentAccumulators.creative.length > 0 ||
contentAccumulators.budget.length > 0 ||
contentAccumulators.execution.length > 0;
if (hasAnyContent) {
completePlanning(); // 正常完成
} else {
handleError('连接意外断开'); // 异常断开
}
};
}
4.4.3 Markdown 渲染与代码高亮
// 配置 marked.js 使用 highlight.js 进行代码解析
if (typeof marked !== 'undefined') {
marked.setOptions({
highlight: function(code, lang) {
if (lang && hljs.getLanguage(lang)) {
try {
return hljs.highlight(code, { language: lang }).value;
} catch (e) {
console.error('代码高亮失败:', e);
}
}
return code;
},
breaks: true, // 启用换行符转换为<br>
gfm: true // 启用 GitHub Flavored Markdown
});
}
function updateAgentContent(mapping, content) {
// 累加内容
contentAccumulators[mapping.stage] += content;
// 更新对应面板的内容
const contentElement = document.getElementById(mapping.contentId);
if (contentElement) {
// 使用 marked.js 将 Markdown 转换为 HTML
const htmlContent = marked.parse(contentAccumulators[mapping.stage]);
contentElement.innerHTML = htmlContent;
// 滚动到底部
contentElement.scrollTop = contentElement.scrollHeight;
}
}
5. 配置与部署
5.1 环境准备
必需的软件和依赖:
- JDK 17 或更高版本
- Maven 3.6+
- Node.js 14+ (仅前端开发需要)
5.2 项目结构
L06-multi-agent-paralle/
├── src/main/
│ ├── java/com/git/hui/springai/ali/
│ │ ├── controller/
│ │ │ └── PlanController.java # REST API 控制器
│ │ ├── planer/
│ │ │ ├── ParallelPlanAgent.java # 并行策划 Agent
│ │ │ ├── BudgetAgent.java # 预算 Agent
│ │ │ ├── CreativeAgent.java # 创意 Agent
│ │ │ └── ExecutionAgent.java # 执行 Agent
│ │ └── L06Application.java # 启动类
│ └── resources/
│ ├── templates/
│ │ └── plan.html # 前端页面
│ └── application.yml # 配置文件
├── pom.xml # Maven 配置
└── readme.md # 项目说明
5.3 配置文件详解
spring:
ai:
openai:
# api-key 使用你自己申请的进行替换;如果为了安全考虑,可以通过启动参数进行设置
api-key: ${silicon-api-key}
chat:
options:
model: Qwen/Qwen2.5-7B-Instruct
# model: Qwen/Qwen3.5-4B # 默认启用思考模式,支持工具调用
# model: Qwen/Qwen3-8B
base-url: https://api.siliconflow.cn
thymeleaf:
cache: false # 开发环境禁用模板缓存
server:
tomcat:
uri-encoding: UTF-8 # 确保中文正常显示
API Key 配置方式:
方式一:环境变量
export silicon-api-key=your-api-key-here
方式二:启动参数
java -Dsilicon-api-key=your-api-key-here -jar target/L06-multi-agent-paralle.jar
方式三:直接修改配置文件(不推荐用于生产环境)
api-key: sk-your-actual-api-key
5.4 本地运行
- 克隆项目
cd spring-ai-demo/ali/L06-multi-agent-paralle
- 安装依赖
mvn clean install
- 配置 API Key
export silicon-api-key=your-siliconflow-api-key
- 启动应用
mvn spring-boot:run
- 访问界面
启动成功后,控制台会显示:
🎉========================================🎉
✅ L06-multi-agent-paralle example is ready!
🚀 Chat with agents: http://localhost:8080
🎉========================================🎉
浏览器访问:http://localhost:8080
5.5 打包部署
# 打包
mvn clean package -DskipTests
# 运行 jar
java -Dsilicon-api-key=your-api-key -jar target/L06-multi-agent-paralle-0.0.1-SNAPSHOT.jar
6. 使用示例
6.1 示例 : 一灰灰的小店十周年庆

执行过程动画如下:

7. 故障排查
7.1 常见问题
问题 1:API Key 无效
症状:
Error: Invalid API key provided
解决方案:
- 检查环境变量是否正确设置
- 确认 API Key 格式正确(通常以
sk-开头) - 验证 API Key 是否已过期或被禁用
- 查看账户余额是否充足
问题 2:模型调用超时
症状:
Read timed out
解决方案:
- 检查网络连接是否正常
- 尝试更换其他可用模型
- 增加超时配置:
spring:
ai:
openai:
chat:
options:
timeout: 60 # 增加超时时间为 60 秒
问题 3:中文乱码
症状: 前端页面中文显示为乱码
解决方案:
- 确认
application.yml中配置了 UTF-8 编码
server:
tomcat:
uri-encoding: UTF-8
- 检查 HTML 页面的 charset 设置
<meta charset="UTF-8">
问题 4:SSE 连接中断
症状: 前端显示"连接意外断开",但有部分内容已生成
解决方案:
- 这是正常现象,当所有 agent 执行完成后,SSE 连接会自动关闭
- 前端代码已经处理了这种情况,会检查是否有内容生成
- 如果有内容,则判定为正常完成
问题 5:ParallelAgent 不执行
症状: 日志中没有看到子 agent 的执行信息
解决方案:
- 检查
enableLogging(true)是否配置 - 确认 subAgents 列表不为空
- 查看 mergeStrategy 是否正确配置
- 检查 maxConcurrency 设置(建议设置为子 agent 数量)
7.2 日志级别调整
开发调试时,可以增加日志详细度:
logging:
level:
com.git.hui.springai.ali: DEBUG
com.alibaba.cloud.ai: DEBUG
8. 最佳实践
8.1 Agent 设计原则
- 单一职责:每个 agent 只负责一个明确的任务
- 清晰命名:agent 名称应该反映其职责(如
creative_agent) - 合理输出:使用有意义的 outputKey 存储结果
- 启用日志:开发阶段始终开启日志记录
8.2 合并策略选择
使用自定义合并策略的场景:
- 只需要并行执行,不需要后续处理
- 需要在合并时进行复杂的逻辑处理
- 需要调用外部服务或数据库
使用 SequentialAgent 的场景:
- 需要先并行收集信息,再统一处理
- 需要多个阶段的流水线处理
- 希望保持代码的简洁性和可维护性
8.3 性能优化建议
并发控制:
- 根据模型 API 的并发限制设置 maxConcurrency
- 避免过高的并发导致 API 限流
缓存策略:
- 对于常见的主题,可以缓存 agent 的输出结果
- 使用 Spring Cache 减少对 LLM 的重复调用
超时设置:
- 为每个 agent 设置合理的超时时间
- 避免因单个 agent 卡住导致整个流程阻塞
错误恢复:
- 实现重试机制处理临时网络错误
- 提供降级方案(如使用默认模板)
8.4 扩展建议
增加更多子 agent:
- 风险评估 agent
- 市场调研 agent
- 竞品分析 agent
引入工具调用:
- 搜索互联网获取最新信息
- 查询数据库获取历史数据
- 调用第三方 API(天气、地图等)
增加审核环节:
- 添加一个审核 agent 对最终方案进行评估
- 检查方案的可行性、完整性
9. 总结
本文详细介绍了如何使用 Spring AI Alibaba 框架构建一个基于并行多智能体协作的方案策划系统。通过实际案例,我们展示了以下核心技术:
9.1 核心知识点回顾
ParallelAgent 的使用
- 如何配置并行执行的子 agent
- 如何设置并发数和合并策略
- 自定义合并策略的实现方法
SequentialAgent 的组合使用
- 如何将 ParallelAgent 与其他 agent 串联
- 实现"并行 + 串行"的混合协作模式
流式接口的实现
- 使用 SSE 实时推送 agent 执行进度
- 前端界面的动态更新和状态管理
前后端交互设计
- 现代化的单页应用架构
- Markdown 渲染和代码高亮
- 错误处理和用户体验优化
9.2 技术亮点
- 双策略实现:提供了自定义合并策略和 SequentialAgent 两种方案
- 实时可视化:通过 SSE 和现代化 UI 实时展示 agent 协作过程
- 生产级代码:包含完善的错误处理、日志记录和配置管理
- 可扩展架构:易于添加新的子 agent 或调整协作流程
9.3 后续学习方向
- 深入学习 Graph:探索更复杂的状态图和工作流
- 工具调用进阶:学习 Function Calling 和 MCP(Model Context Protocol)
- 记忆管理:实现对话历史的持久化和上下文管理
- 多模态处理:结合图像、音频等多模态输入输出
参考文献
作者: [一灰]
日期: 2026-03-17
Tags: #SpringAI, #Multi-Agent, #ParallelAgent, #SequentialAgent, #智能体协作