第 7 章:从 “堆上下文” 到 “管理上下文”
在上一章中,我们已经明确否定了一种做法:
把上下文当作“无限可用的记忆容器”。
在大模型应用给开发时,上下文窗口的限制是一个不得不考虑的问题,不管是哪个模型,终究是有一个长度上限,显然有上限那么就不可能满足无限轮次的对话存储,因此一个更难、也更重要的问题也就出来了:
在有限的上下文窗口里,哪些信息值得被保留?
首先我们的明确,这不是大模型需要关注的事情,而是我们这种基于大模型做应用开发的苦逼码农需要重点考虑的系统设计决策 —— 它的具体设计,直接决定了多轮对话中系统的稳定性、准确性,甚至是用户对我们产品的信任度
7.1 技术决策的第一步:承认信息是有“等级”的
在企业知识库助手、智能客服、私域助手等真实对话场景中,并不是所有信息都同等重要。如果我们不主动对信息进行区分,模型就会被迫“平均对待”,从而导致核心规则被冗余内容所稀释
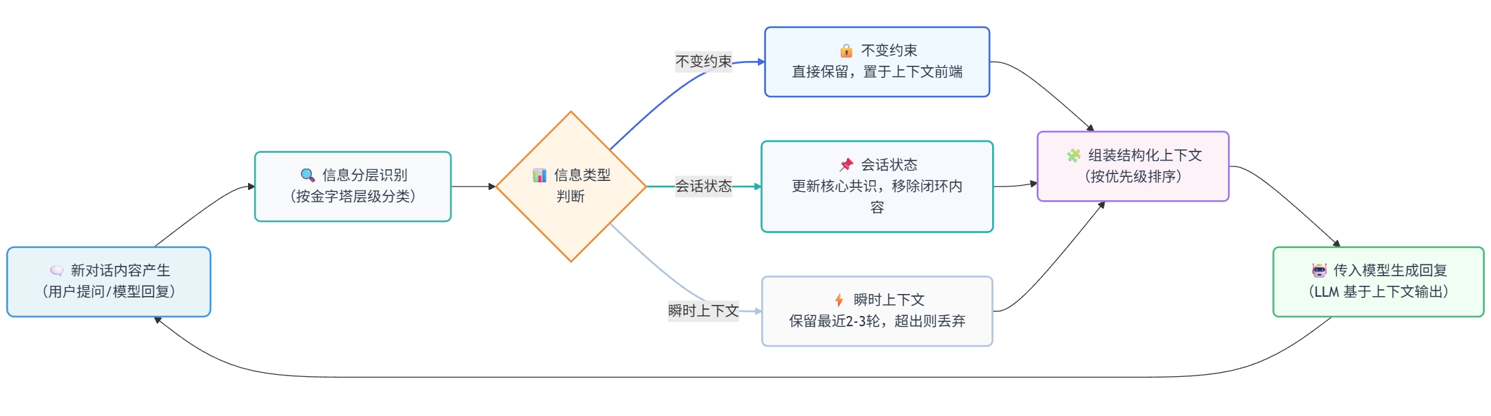
从工程化实践角度出发,我们至少需要区分三类信息,它们的优先级和保留策略完全不同:

1.不变约束(最高优先级)
指系统必须始终遵守的核心规则,不随对话内容变化而改变。
例如:
- 系统角色定义(“你是 XX 公司的内部知识库助手,不对外提供服务”)
- 行为边界(“仅回答员工手册、财务制度中的内容,超出范围需明确拒绝”)
- 安全规则(“禁止泄露员工个人信息、未公开的业务数据”)
这类信息必须永远保留在上下文窗口中,且位置要尽可能靠前(减少注意力衰减影响),不可也不应该被压缩或删除
2.会话状态(中高优先级)
指当前对话中形成的关键共识、未完成的任务或用户的核心意图,是维持对话连贯性的基础。
例如:
- 当前讨论主题(“用户正在咨询 2025 年新版差旅报销政策”)
- 已确认事实(“用户是销售部员工,经常出差至华东地区”)
- 待解决问题(“需确认‘高铁一等座是否可报销’”)
这类信息需要持续维护和更新,实时同步对话进度,移除已闭环的内容,保留未完成事项和核心共识,确保大模型能准确识别到“当前阶段”
3. 瞬时上下文(低优先级)
指对话中的临时交互、举例说明或过渡性内容,对长期连贯性影响较小。例如:
- 用户的临时追问(“那二等座呢?”)
- 辅助说明(“比如我上次去上海的高铁票是一等座”)
- 无关寒暄(“谢谢,我再看看”)
这类信息可以按需保留最近几轮(通常是2-3轮),超出范围后可直接丢弃,避免占用上下文和分散注意力
接下来我们通过一个模拟的对话案例,来辅助说明一下
对话场景:销售部员工小李咨询差旅报销政策,过程中穿插寒暄和临时追问。
未分层上下文管理(反面案例):
小李:“你好,我是销售部的小李,想问问2025年差旅报销政策~” (含「会话状态」:销售部员工、核心需求报销政策;「瞬时内容」:寒暄)
助手:“你好!请问具体想了解哪方面内容?” (未抓取「会话状态」,仅回应寒暄,对话无推进)
小李:“我经常去华东出差,高铁一等座能报销吗?对了,我上次去上海的票就是一等座。” (「会话状态」:华东出差、高铁一等座报销;「瞬时内容」:上海车票举例)
助手:“销售部员工出差华东地区,高铁一等座可报销,需提供购票凭证和出差审批单。” (偶然抓取部分会话状态,但未固化)
小李:“好的谢谢,那飞机经济舱呢?” (延续「会话状态」:差旅交通报销;「瞬时内容」:感谢)
助手:“飞机经济舱可报销,不过提醒你,我是内部助手,不对外提供服务哦~” (「问题1」:「不变约束」(内部助手)被瞬时内容挤压,冗余重复提醒;「问题2」:未衔接「销售部+华东出差」的会话状态,回答断裂)
问题分析:未分层导致“系统角色”(不变约束)被瞬时内容挤压,需重复提醒;同时未聚焦“销售部+华东出差”(会话状态),对话连贯性差。
已分层上下文管理(正面案例):
小李:“你好,我是销售部的小李,想问问2025年差旅报销政策~” (「分层操作」:提取「会话状态」(销售部、2024报销政策);忽略「瞬时内容」(寒暄))
助手:“你好小李!销售部差旅报销可优先参考2025年新版政策,请问具体想了解交通、住宿还是餐饮方面?” (「分层操作」:锚定「会话状态」并回应,引导需求聚焦;「不变约束」(内部助手)前置留存,无需重复提醒)
小李:“我经常去华东出差,高铁一等座能报销吗?对了,我上次去上海的票就是一等座。” (「分层操作」:强化「会话状态」(华东出差、高铁一等座);过滤「瞬时内容」(上海车票举例))
助手:“销售部员工出差华东地区,高铁一等座可报销,需提供购票凭证和出差审批单(你上次上海的一等座票可按此流程报销)。” (「分层操作」:紧扣「会话状态」作答,兼顾用户举例但不被带偏;「不变约束」持续生效,无冗余内容)
小李:“好的谢谢,那飞机经济舱呢?” (「分层操作」:延续「会话状态」(差旅交通报销);忽略「瞬时内容」(感谢))
助手:“飞机经济舱可报销,同样需搭配出差审批单;若航程超过4小时,可申请升级至超级经济舱。” (「分层操作」:基于现有「会话状态」延伸作答,补充关联规则;全程不提及已固化的「不变约束」)
上下文失控的本质,不是信息太多,而是信息没有被分层。
让低优先级的内容挤占了高优先级信息的 “生存空间”。
7.2 为什么“直接摘要历史”并不是银弹?
在意识到上下文有限后,很多小伙伴的第一直觉就是:
那就把历史对话总结一下,再塞回去。
这个思路的方向是对的(减少冗余信息),但如果不区分信息等级,简单做 “全量摘要”,会引入新的系统风险:
- 约束信息被压缩:比如原系统提示中的 “5 条核心规则” 可能被摘要简化为 “遵守公司规定”,丢失关键细节。
- 错误结论被固化:如果某轮回答存在错误(比如 “年假可累计 15 天” 实际应为 10 天),摘要可能会保留这个错误并持续传递。
- 决策过程被抹平:用户曾明确拒绝的方向(比如 “我不想了解北京的政策”)可能在摘要中被忽略,导致模型重复无效信息。
以差旅报销助手为例,对比两种方式的上下文处理结果:
| 全量摘要(错误示范) | 结构化状态(正确示范) |
|---|---|
| 摘要内容:“销售部小李咨询2024年差旅报销政策,关心华东地区高铁一等座和飞机经济舱报销问题,助手已告知可报销,需提供凭证。” 问题:未保留“高铁一等座仅限华东地区”“飞机经济舱4小时以上可升舱”等关键会话状态,也未体现“逾期报销需补报”的不变约束,后续对话易出错。 | 【不变约束】:差旅报销需在返程后7天内提交,逾期走补报流程;仅回答2024年新版政策。 【会话状态】:用户小李(销售部),核心需求为华东地区差旅交通报销;已确认高铁一等座可报销(需凭证+审批单);待补充飞机经济舱升级规则。 【瞬时上下文】:忽略“上次上海一等座票”“寒暄问候”等内容。 |
这意味着:
我们需要的不是“一个摘要”,而是“结构化状态”。 —— 即针对不同等级的信息,设计专门的保留和更新策略。
一个常见的结构化状态管理流程如下

7.3 本章小结:上下文开始变成工程对象
到这里,你应该已经意识到:
上下文不再是自然增长的聊天记录,而是一个需要被主动设计、分层管理、动态维护的系统状态
多轮对话的可靠性,从来不取决于“上下文窗口有多大”,而取决于“高优先级信息是否能稳定地影响模型决策”。不变约束的坚守、会话状态的精准同步、瞬时内容的合理舍弃,三者共同构成了上下文管理的核心工程逻辑。
这一步认知转变,会直接引出下一个问题:
既然信息需要被分层管理,那“记忆”是否也应该分层?
这正是下一章要探讨的核心问题 —— 如何通过短期记忆、长期记忆的分层设计,实现上下文管理的工程化落地,让 LLM 应用具备更稳定、更智能的多轮对话能力。
思考题
在你的 LLM 应用场景中,哪些信息属于“不变约束”?如何确保这些信息不被压缩或丢失?
针对“会话状态”的更新,你会设计哪些规则来判断“内容是否已闭环”?
如果上下文窗口极度紧张(如仅 4k tokens),你会优先舍弃哪类信息,如何平衡准确性与连贯性?
(注:文档部分内容可能由 AI 生成)