第 2 章:模型不是重点,参数才是你真正的控制面板
在了解 LLM 的基本工作方式之后,我们来看一个实际体验中很常见的问题:
为什么同一个模型、同样的 Prompt, 有时表现很好,有时却很糟糕?
2.1 一个常见困惑:为什么效果忽好忽坏?
在实际使用中,我们可能都遇到过,选择了更牛的模型、也按照要求反复调整了提示词,在demo中表现挺好,可是只要一上线,各种问题就来了,如
- 输出不稳定
- 有时啰嗦,有时过于简短
- 出现不符合现状或者自相矛盾的结果
然后我们能干啥呢? 换个模型? 调整下提示词? 或者随机改一下传参? 即便是某一次碰巧搞定了,也不知道为啥。 将确定的编程过程整成了玄学,一个雷放在那儿、随时可能爆炸,这可以说是一个码农的噩梦了。
但问题到底出在什么地方呢?LLM开发让人头疼的一点也在于此,不像我们的业务代码,还可以通过debug,单步到核心逻辑去研究一下;大模型对于开发者而言,更多的是一个黑盒,想调试也束手无策
一般这种场景下,问题有可能并不在模型本身,而在于:
你是否意识到:参数本身就是“行为策略”?
当我们说 “参数是行为策略”,并不是指那些随意调整的 “玄学数值”。 比如 temperature 和 top_p 这两个最常用的参数,很多地方将他们描述为 “控制创造性的调味料”,这种描述挺贴切的,但是在具体的编码活动中,我们可能更希望有一个确切的数值标准,如果有不同的应用场景的最佳参数设置实践,那就更完美了。
接下来,我们仔细盘一下这两个参数 —— 它们到底在控制 LLM 的什么行为?
2.2 temperature / top_p 不是“调味料”
网上很多教程中,将temperature 解释为 “控制创造性,越大越发散” 的核心控制参数
这句话挺贴切的,从工程化的角度改怎么理解呢?。
使用更专业或者不那么容易懂语言进行解释
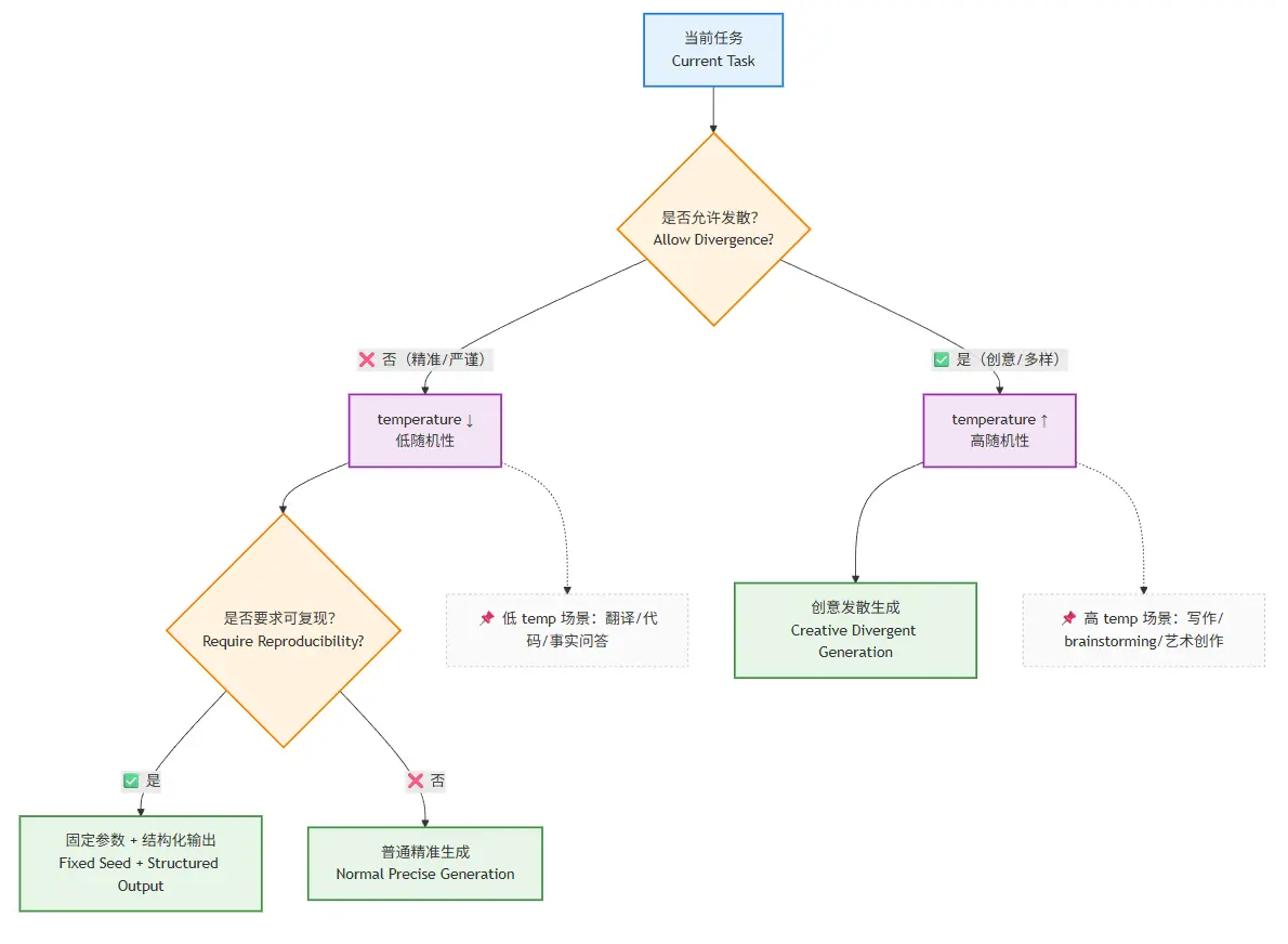
temperature 决定:模型是否允许偏离当前最优预测路径。
- temperature 越低 → 越倾向选择概率最高的 token
- temperature 越高 → 越允许探索次优甚至低概率路径的 token
从上面的描述,也可以得出一个直观的感受,temperature的取值,可影响
- 输出是否可复现
- 行为是否稳定
- 是否适合被系统消费(而不仅是人阅读)
那 top_p 又是什么?
如果说 temperature 是“整体发散程度”,那 top_p 更像是:
你允许模型在“多大的候选范围”里做选择。
top_p = 0.9→ 只从累计概率前 90% 的 token 中选top_p = 1.0→ 几乎不做限制
请注意,所有的参数都不是独立生效的,他们必然是相互影响的(感觉像是废话,参数都是一起传给大模型的,肯定是一起工作的啊🤣)
在实际的开发过程中,不妨借鉴一下 “控制变量法” 的思路来进行调参:
- 固定其中一个
- 调另一个作为主策略
显然这又是一个痛苦和煎熬的反复拉扯过程~
2.3 model:不是“越强越好”,而是“是否匹配任务”
有一个反直觉的事实表现:
模型越大、越新,系统并不一定表现就越好。
在真实的应用抉择上,模型选择其实是一个多方面的工程权衡问题:
- 能力上限
- 成本
- 延迟
- 行为一致性
比如几个经典的应用场景下对模型的要求:
规则解释 / 企业知识问答
- 更需要稳定、克制
- 不一定需要最“聪明”的模型
创意生成 / 头脑风暴
- 可以接受不确定性
- 模型探索能力更重要
因此,一个更健康的视角是:
model 是能力边界,参数决定你是否触碰这个边界。
2.4 max_tokens:你允许系统“说到什么程度”
max_tokens 经常被当作一个简单的“长度限制”。
但在系统层面,它真正控制的是:
模型是否被允许“继续展开思路”。
这在以下场景尤为关键:
- 多步推理
- 解释性回答
- Agent 场景中的中间推理
如果 max_tokens 过低,导致 推理会被强行截断 + 输出容易“看似合理但不完整”
如果过高,也会导致 成本上升 + 模型更容易开始“自由发挥”
所以它本质上是:
对“思考深度”的一种工程约束。
看到这里不知道你脑海里是否和我有相同的感觉,这种大模型调用的传参,感觉变成了一个经验学科了,只有实际体验得多了,才知道什么场景、选择什么样的传参🤣
2.5 stream:不是体验优化,而是系统架构选择
stream 可以简单的理解为 能不能一边生成一边显示结果
在复杂系统中,它还包含着一些潜在的含义:
- 是否允许增量消费输出
- 是否能在生成过程中:
- 中断
- 校验
- 触发后续逻辑
在 Agent / Tool / 长文本场景中:
- 非流式 → 一次性黑箱结果
- 流式 → 可观测、可干预
从上面的描述也可以看出,流式调用除了体验的优化之外,还有一些系统约束层面的能力
LLM可以是“一次性函数调用”之外,作为系统的一部分存在
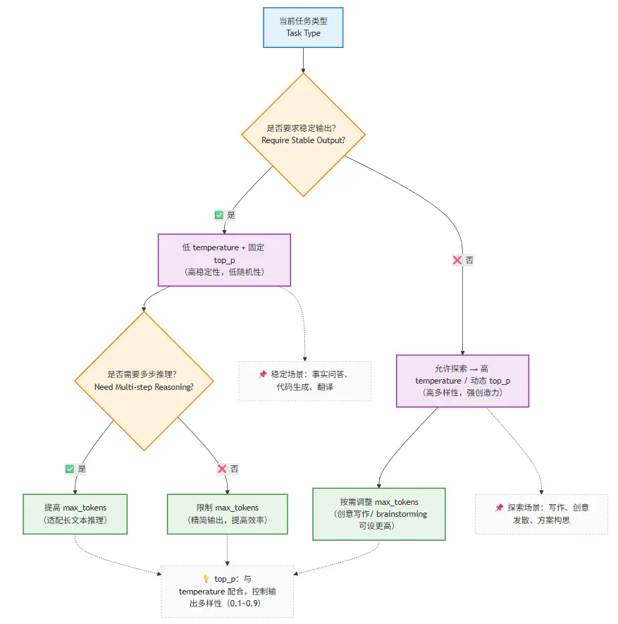
2.6 用「任务类型」来决定参数,而不是凭感觉
上面说了这些参数,那么在我的应用场景中,具体应该怎么设置呢, 全部用默认参数吗?
显然一个更合理的做法是:
先判断你在做什么任务,再决定参数策略。
比如根据实际场景,我是否需要一个发散性的回复,例如
- 代码生成:
- temperature 低
- 输出结构稳定
- 创意写作:
- temperature 高
- 接受一定不确定性

一组参数配合调参,应对不同的应用场景:

2.7 把参数当成策略的一部分(伪代码示例)
明确了 “任务类型决定参数策略” 的逻辑后,接下来我们再来看一下,代码实现上,可以怎么进行表现(好像也是简单的if/else 😊)
def build_llm_config(task_type):
if task_type == "fact_query":
return {
"model": "stable-model",
"temperature": 0.1,
"top_p": 0.9,
"max_tokens": 500,
"stream": False
}
if task_type == "code_generation":
return {
"model": "code-model",
"temperature": 0.2,
"top_p": 0.95,
"max_tokens": 1500,
"stream": False
}
if task_type == "agent_reasoning":
return {
"model": "reasoning-model",
"temperature": 0.3,
"top_p": 0.9,
"max_tokens": 3000,
"stream": True
}
if task_type == "creative":
return {
"model": "creative-model",
"temperature": 0.9,
"top_p": 1.0,
"max_tokens": 800,
"stream": True
}
2.8 本章小结
这一篇的内容主要介绍了大模型访问的几个关键传参,并且声明了大模型表现与参数配置之间的关系
- 模型决定能力上限
- 参数决定行为方式
- 行为决定系统是否可靠
在后面的章节中我们也会逐渐发现
- Prompt 是约束
- 参数是策略
- RAG / Tool / Memory 是补偿机制
所有的这一切,都是围绕着 如何让一个不可靠的模型,在系统中变得可控。 努力
既然参数这一块已经说明,接下来自然就是重头戏,如何与LLM进行对话交流,所以下一部分,我们将正式进入 Prompt 工程,但不从“怎么写”开始,而是先回答:
Prompt 为什么会失败?