D05.从0到1实现一个微信红包封面设计Agent
我用SpringAI实现了个「微信红包封面设计Agent」
年底收到了微信给公众号免费发的一波红包封面兑换卡,正好上次在学习SpringAI的时候,看到了一个有趣的机制——大模型的响应前问询,这不是就是一个绝佳的应用场景嘛~
让AI来扮演一个设计师,通过与我的对话来敲定我想要的红包封面,然后基于这个设计方案来生成对应的红包封面,来个一站式的微信红包封面生成Agent
一、效果体验
线上体验地址: https://api.ppai.top/
默认进入之后长这样(前端页面由Kimi生成),通过点击右小角的对话按钮唤出设计框

接下来我们通过对话来演示一下具体的效果
二、智能红包封面设计
2.1 整体介绍
这是一个基于Spring AI开发的完整应用,它能让AI像专业设计师一样,通过多轮对话理解你的需求,然后直接生成符合要求的红包封面。整个过程就像和一个懂设计的朋友聊天,你说想法,它来实现。
系统的核心亮点是"会提问的AI"。当你说"帮我做个红包封面"时,它不会盲目猜测,而是主动询问:"你想要什么风格?传统国风还是现代简约?""主色调偏向红色还是金色?"通过这些问题,AI能准确把握你的需求。
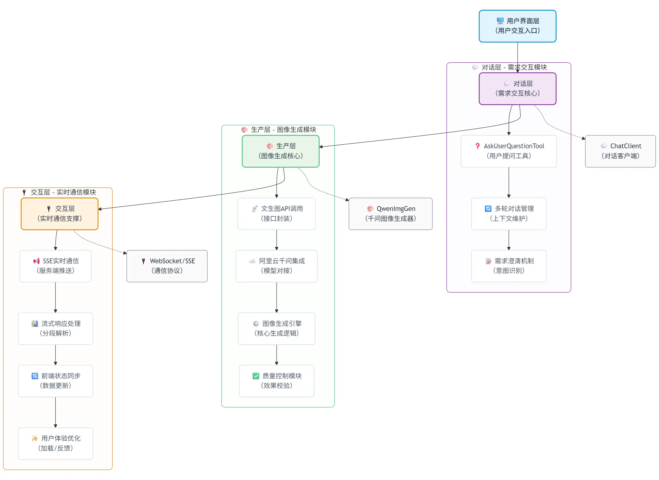
2.2 架构设计
项目采用了三层架构设计:
- 对话层:使用AskUserQuestionTool工具,让AI具备主动提问能力。就像设计师会通过提问了解客户需求一样,我们的AI也会一步步澄清设计要求。
- 生成层:集成阿里云千问的文生图API,将文字描述转换为视觉图像。特别针对微信红包封面的3x4比例(微信红包封面尺寸=957×1278)进行了优化。
- 交互层:通过SSE(服务器发送事件)技术实现实时对话,用户能看到AI思考和回应的完整过程,体验非常流畅。

graph TD
%% 统一样式定义(保留原有美化体系,微调细节)
classDef uiLayer fill:#E1F5FE,color:#2D3748,stroke:#0288D1,stroke-width:2px,rx:8,ry:8,font-weight:500
classDef chatLayer fill:#F3E5F5,color:#2D3748,stroke:#8E24AA,stroke-width:2px,rx:8,ry:8
classDef prodLayer fill:#E8F5E8,color:#2D3748,stroke:#48BB78,stroke-width:2px,rx:8,ry:8
classDef interLayer fill:#FFF3E0,color:#2D3748,stroke:#F57C00,stroke-width:2px,rx:8,ry:8
classDef subNode fill:#FFFFFF,color:#4A5568,stroke:#CBD5E0,stroke-width:1px,rx:6,ry:6
classDef linkNode fill:#FAFAFA,color:#2D3748,stroke:#718096,stroke-width:1px,rx:6,ry:6,dashed:true
%% 核心层级节点(顶部入口,居中)
A["🖥️ 用户界面层<br/>(用户交互入口)"]:::uiLayer
%% 第一层子图:对话层(垂直布局第一个,子图内布局规整)
subgraph SC["💬 对话层 - 需求交互模块"]
style SC fill:#F3E5F520,stroke:#8E24AA,stroke-width:1px,rx:8,ry:8
B["💬 对话层<br/>(需求交互核心)"]:::chatLayer
%% 子节点垂直排列在顶节点下方,统一缩进
B1["❓ AskUserQuestionTool<br/>(用户提问工具)"]:::subNode
B2["🔄 多轮对话管理<br/>(上下文维护)"]:::subNode
B3["📝 需求澄清机制<br/>(意图识别)"]:::subNode
%% 子图内部垂直连线(规整对齐)
B --> B1
B1 --> B2
B2 --> B3
end
%% 关联节点:固定在对话层右侧,避免布局漂移
E["💬 ChatClient<br/>(对话客户端)"]:::linkNode
%% 视觉分隔线(区分不同子图)
%% 第二层子图:生产层(垂直布局第二个,与对话层布局一致)
subgraph SA["🎨 生产层 - 图像生成模块"]
style SA fill:#E8F5E820,stroke:#48BB78,stroke-width:1px,rx:8,ry:8,margin:10px
%% 子图顶节点
C["🎨 生产层<br/>(图像生成核心)"]:::prodLayer
%% 子节点垂直排列
C1["📡 文生图API调用<br/>(接口封装)"]:::subNode
C2["☁️ 阿里云千问集成<br/>(模型对接)"]:::subNode
C3["⚙️ 图像生成引擎<br/>(核心生成逻辑)"]:::subNode
C4["✅ 质量控制模块<br/>(效果校验)"]:::subNode
%% 子图内部垂直连线
C --> C1
C1 --> C2
C2 --> C3
C3 --> C4
end
%% 关联节点:固定在生产层右侧
F["🎨 QwenImgGen<br/>(千问图像生成器)"]:::linkNode
%% 视觉分隔线
%% 第三层子图:交互层(垂直布局第三个,布局统一)
subgraph SB["🔌 交互层 - 实时通信模块"]
style SB fill:#FFF3E020,stroke:#F57C00,stroke-width:1px,rx:8,ry:8,margin:10px
%% 子图顶节点
D["🔌 交互层<br/>(实时通信支撑)"]:::interLayer
%% 子节点垂直排列
D1["📢 SSE实时通信<br/>(服务端推送)"]:::subNode
D2["📊 流式响应处理<br/>(分段解析)"]:::subNode
D3["🔄 前端状态同步<br/>(数据更新)"]:::subNode
D4["✨ 用户体验优化<br/>(加载/反馈)"]:::subNode
%% 子图内部垂直连线
D --> D1
D1 --> D2
D2 --> D3
D3 --> D4
end
%% 关联节点:固定在交互层右侧
G["🔌 WebSocket/SSE<br/>(通信协议)"]:::linkNode
%% 核心层级垂直连线(顶层→各子图层级核心,视觉引导清晰)
A --> B
B --> C
C --> D
%% 虚线关联(子图层级核心→对应关联节点,连线更短更规整)
B -.-> E
C -.-> F
D -.-> G
三、核心实现
整体的实现思路基本上和上一篇非常相似,区别是改了交互像是,从控制台模式改成了web方式,具体细节请查看 Spring AI中的多轮对话艺术:让大模型主动提问获取明确需求 接下来将主要介绍一些核心的技术点
3.1 多轮问询机制
如何识别用户的意图?这好像是每个Agent开发必须解决的问题,这里可以说是给出了一个经典的解决方案,那就是主动问询,让用户主动进行澄清,这里的主要实现原理如下图

这一套设计哲学遵循问答式工作流程:
- AI生成问题
- 智能体判断需要输入并构建问题(每个问题包含问题文本、标题、2-4个选项和多选标志),然后调用
AskUserQuestionTool函数
- 智能体判断需要输入并构建问题(每个问题包含问题文本、标题、2-4个选项和多选标志),然后调用
- 用户提供答案
- 由业务代码实现接收这些问题,然后通过合适的形式(控制台/web页面等)展示给用户,然后收集用户的回答,并将答案返回给LLM。
- 提出更多问题
- 如有必要,重复步骤1、2,以收集更多用户反馈
- 人工智能持续关注上下文
- LLM利用这些答案来提供量身定制的解决方案
需要说明的是,每个问题的回答并不是写死的:
- 支持单选或多选: 选择一个选项或组合多个选项
- 支持选项外的文本输入: 用户可以随时提供超出预定义选项范围的自定义文本
- 丰富的上下文: 每个选项都包含一个描述,解释其含义和权衡
3.2 WEB交互方案
对于web层的用户交互,我们采用SSE的交互方式,具体流程是
用户开启会话,输入第一次设计要求
⬇️
后端建立SSE链接,并通过异步方式将设计要求发送给LLM,
⬇️
大模型返回问询内容
⬇️
后端逐条将问询内容通过SSE发送给用户
⬇️
用户回答内容,通过send/{chatId}发送给后端
⬇️
问询结束,后端组装回答发送给LLM
⬇️
LLM返回完整设计方案
以时序图的视角来看一下完整的交互方案

在这套方案的具体实现中,我们通过上下文来持有 会话与SSE 之间的关系,这样才可以将用户的回答内容与之前的大模型会话进行绑定
public class ReqContextHolder {
private static final ThreadLocal<ReqInfo> reqId = new InheritableThreadLocal<>();
public static void setReqId(ReqInfo reqId) {
ReqContextHolder.reqId.set(reqId);
}
public static ReqInfo getReqId() {
return reqId.get();
}
public static void clear() {
reqId.remove();
}
public record ReqInfo(String chatId, SseEmitter sse) {
}
}
通过一个临时的Map来存储用户的问询结果,这里借助BlockingQueue来实现一个简易的消息驱动模式
private Map<String, BlockingQueue<String>> chatHistory = new ConcurrentHashMap<>();
基于上面这两个中间存储管道,所以我们核心的问询回调WebQuestionHandler的具体实现如下 (下面的实现给了完整的注释,应该不难理解😊)
public class WebQuestionHandler implements AskUserQuestionTool.QuestionHandler {
@Override
/**
* 处理用户问题列表,向用户发送问题并等待用户回答
*
* @param questions 用户问题列表
* @return 包含问题和对应答案的映射
*/
public Map<String, String> handle(List<AskUserQuestionTool.Question> questions) {
// 创建用于存储问题和答案的映射
Map<String, String> answers = new HashMap<>();
// 获取当前请求的上下文信息
ReqContextHolder.ReqInfo req = ReqContextHolder.getReqId();
// 获取SSE发射器用于向客户端发送消息
SseEmitter sseEmitter = req.sse();
// 遍历所有需要询问用户的问题
for (AskUserQuestionTool.Question q : questions) {
// 向用户发送问题标题和内容
sendMsg(sseEmitter, "\n" + q.header() + ": " + q.question());
// 获取问题的选项列表
List<AskUserQuestionTool.Question.Option> options = q.options();
// 遍历选项并发送给用户
for (int i = 0; i < options.size(); i++) {
AskUserQuestionTool.Question.Option opt = options.get(i);
sendMsg(sseEmitter, String.format(" %d. %s - %s%n", i + 1, opt.label(), opt.description()));
}
// 根据是否支持多选发送不同的提示信息
if (q.multiSelect()) {
sendMsg(sseEmitter, " (Enter numbers separated by commas, or type custom text)");
} else {
sendMsg(sseEmitter, " (Enter a number, or type custom text)");
}
// 阻塞等待用户输入
BlockingQueue<String> queue = chatHistory.get(req.chatId());
// 如果队列不存在,则创建新的队列
if (queue == null) {
queue = new LinkedBlockingQueue<>();
chatHistory.put(req.chatId(), queue);
}
String response = null;
try {
// 等待最多5分钟获取用户响应,超时则返回空字符串
response = queue.poll(5, TimeUnit.MINUTES);
if (response == null) {
response = ""; // 超时情况下的默认响应
}
} catch (InterruptedException e) {
// 线程被中断时设置中断状态并返回空字符串
Thread.currentThread().interrupt();
response = "";
}
// 解析用户响应并存入答案映射
answers.put(q.question(), parseResponse(response, options));
}
// 返回包含所有问题和答案的映射
return answers;
}
private void sendMsg(SseEmitter sseEmitter, String msg) {
try {
sseEmitter.send(msg);
} catch (Exception e) {
e.printStackTrace();
}
}
}
3.3 图片生成
图文生成我们这里给出了两种,一个是基于智谱的一个是基于千问的(因为智谱的免费模型有点拉跨);
文生图的具体实现没有太多好说的,这里单独指出来是想提醒,这里实际上还可以继续扩展一下,除了生成静态图片之外,还可以考虑支持生成动态的视频;除了生成封面图之外,还可以考虑扩展生成挂件
@GetMapping(path = "/genImg")
public String genImg(@RequestParam String msg) throws IOException {
if ("true".equals(environment.getProperty("spring.ai.dashboard.enable"))) {
return QwenImgGen.call(environment.getProperty("spring.ai.dashboard.api-key"), msg);
} else {
// 这里使用的是智谱的文生图模型,效果较差
ImageResponse response = imgModel.call(new ImagePrompt(msg,
ImageOptionsBuilder.builder()
.height(1344)
.width(768)
.model("CogView-3-Flash")
// 返回图片类型
.responseFormat("png")
// 图像风格,如 vivid 生动风格, natural 自然风格
.style("natural")
.build())
);
Image img = response.getResult().getOutput();
BufferedImage image = ImageIO.read(new URL(img.getUrl()));
// 将图片转换为Base64编码
java.io.ByteArrayOutputStream baos = new java.io.ByteArrayOutputStream();
ImageIO.write(image, "png", baos);
byte[] imageBytes = baos.toByteArray();
return java.util.Base64.getEncoder().encodeToString(imageBytes);
}
}
四、小结
这一篇内容可以说是上一篇SpringAI智能体设计中问询机制的具体使用场景,整个系统展现了AI应用开发的新思路:不是让人适应机器,而是让机器理解人的表达方式。通过多轮对话获取准确需求,再通过AI生成能力直接产生成果,真正实现了从想法到作品的转换。当然整体的实现还比较初级,还有不少的挖掘空间,比如一次生成完整的微信红包方案(包括封面简称、封面图、挂件、气泡挂件、封面故事等)欢迎有兴趣的小伙伴进行补全
项目源码:
零基础入门:
- LLM 应用开发是什么:零基础也可以读懂的科普文(极简版)
- 大模型应用开发系列教程:序-为什么你“会用 LLM”,但做不出复杂应用?
- 大模型应用开发系列教程:第一章 LLM到底在做什么?
- 大模型应用开发系列教程:第二章 模型不是重点,参数才是你真正的控制面板
- 大模型应用开发系列教程:第三章 为什么我的Prompt表现很糟?
- 大模型应用开发系列教程:第四章 Prompt 的工程化结构设计
- 大模型应用开发系列教程:第五章 从 Prompt 到 Prompt 模板与工程治理
- 大模型应用开发系列教程:第六章 上下文窗口的真实边界
- 大模型应用开发系列教程:第七章 从 “堆上下文” 到 “管理上下文”
- 大模型应用开发系列教程:第八章 记忆策略的工程化选择
实战